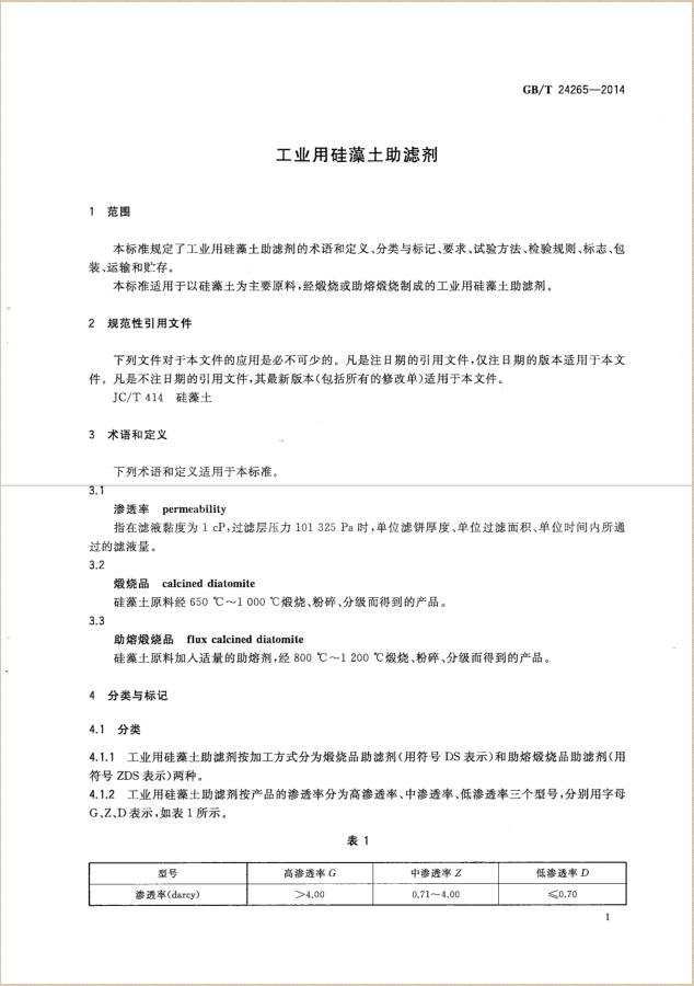
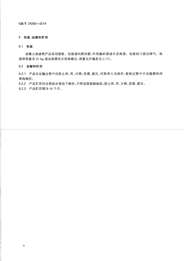
硅藻土标准 GB/T24265-2014
- 分类:参考资料
- 作者:恒兴
- 来源:资料
- 发布时间:2017-07-14 00:00
- 访问量:
【概要描述】硅藻土标准 GB/T24265-2014 硅藻土标准 GB/T24265-2014
硅藻土标准 GB/T24265-2014
【概要描述】硅藻土标准 GB/T24265-2014
硅藻土标准 GB/T24265-2014
- 分类:参考资料
- 作者:恒兴
- 来源:资料
- 发布时间:2017-07-14 00:00
- 访问量:








